437ccm必赢国际版
管理入口
English
首页
书记信箱
联系我们
必赢概况
学院简介
现任领导
机构设置
办公指南
师资力量
师资概况
教师名录
硕导名录
博导名录
本科生教育
专业介绍
培养计划
招生信息
毕业设计
实践实验
创新教育
质量工程
教学改革
教学文件
认证评估
成绩查询
研究生教育
专业介绍
专业目录
培养计划
管理制度
公告公示
学科科研
科研概况
科研成果
科研项目
必赢国际
组织机构
制度建立
风险防控
党务知识
样板支部
关工委工作
学生工作
院内下载
科研文件
本科生教学文件
研究生教学文件
学术交流文件
管理入口
English
本科生教育
>
专业介绍
培养计划
招生信息
毕业设计
实践实验
创新教育
质量工程
教学改革
教学文件
认证评估
成绩查询
教学文件
首页
|
本科生教育
|
教学文件
|
正文
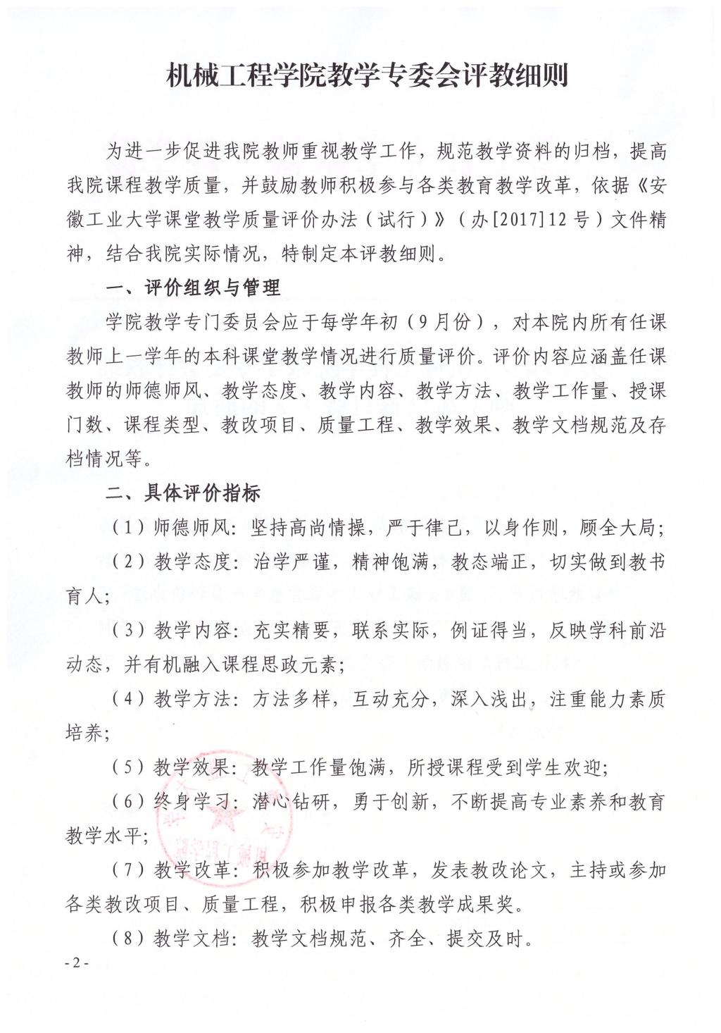
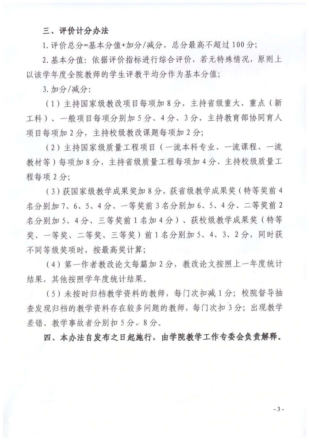
关于印发《437ccm必赢国际版教学专委会评教细则(2022修订版)》的通知
2022-11-25
浏览次数: